top of page

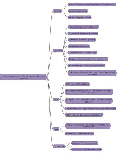
Франция: от реставрации Бурбонов ко Второй республике




Германский союз, Пруссия, Австрийская империя







Международные отношения 1815-1856 гг.






Вторая империя во Франции (1852-1870)





Италия и Германия: создание объединенных государств






Международное рабочее движение



Австро-Венгрия






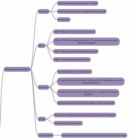
Второй рейх в Германии





bottom of page
